司马台长城+单程索道票(水镇外检票)
费用包含日游长城门票1张+长城单程索道票1张;2026年4月16日12:00-17:00进行保障性检验,检验期间日游索道停止运营,给您带来不便,敬请谅解!
开放时间日游司马台长城:9:00-17:00(15:00停止检票,16:30清场);索道检票时段:上行9:00-16:10|下行9:00-17:00
停车收费小车25元/次(七座及以下),大型车50元/次(七座以上)。
温馨提示:门票当日一次有效;同一订单需同时入园。(检票:游客服务中心外司马台长城售票处,摆渡车站旁检票)
已售 21,123
游玩时间
修改日期
批次
修改批次
预订人信息
门票类型
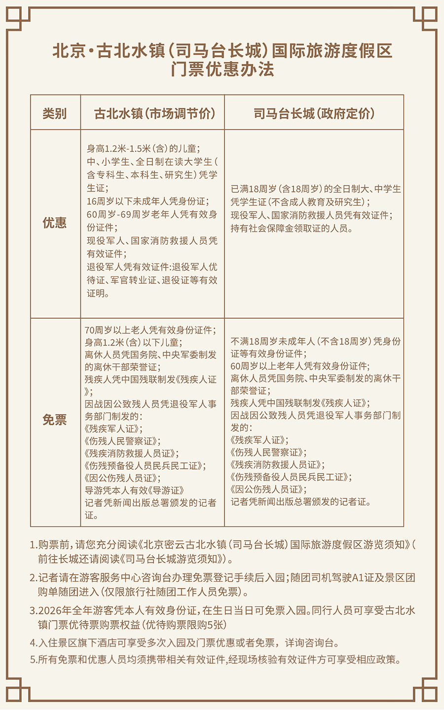
预订须知




游客评价 {{commentTotal}} 条评论
-
-
{{item.user.nickName}}
- {{item.createTime}}
{{item.content}}
古北水镇旅游官方回复
{{item.reply}}
-
-
-
-
-
-
-
私汤谧境·御舍/十三妹(三人)¥1999 起
住宿1间1晚+古北水镇门票3张+御舍寿喜锅3人餐 1 次+入住专享*客房精美下午茶+每日DIY体验课程+迷你吧畅饮(首次)+早餐2份+私享汤泉体验+入住期间无限次摆渡车乘坐
-
私汤谧境·御舍(四/六人)¥3568 起
住宿1间1晚+古北水镇门票4/6张+特色铁板烧4/6人餐 1 次+入住专享*客房精美下午茶+每日DIY体验课程+迷你吧畅饮(首次)+早餐4/6份+私享汤泉体验+入住期间无限次摆渡车乘坐
-
-
-