【骏马奔腾·舞狮迎新】2026年2月17日6:30~9:00
费用包含【成人票】日游长城门票 1 张+往返索道票 1 张+长城心愿牌 1 块/明信片一套2选1+小食一份+旅行顾问;套餐按照1名成人核算,1名成人可补差价携带1名儿童共享本套餐包,补差政策如下:1.2米-1.5米儿童长城索道补差价格为110元/人,1.2米以下免票
开放时间策马奔腾·舞狮迎新时间暂定2026年 2月17日6:30~9:00
停车收费小车25元/次(七座及以下),大型车50元/次(七座以上)。
温馨提示:同一订单内出行人请同时入园,不可分次出游。(此票种不含古北水镇景区门票,需先购买水镇景区门票进入,再去长城)
已售 162
门票类型
预订须知
为保障您和他人的人身财产安全,游览前,请您仔细阅读并遵守以下须知,共建文明有序的旅游环境,有疑问请及时咨询客服或拨打电话010-81009999
【电子票使用须知】:
1、套餐按照1名成人核算,1名成人可补差价携带1名儿童共享本套餐包,补差政策如下:1.2米-1.5米儿童长城索道补差价格为110元/人,1.2米以下免票;
2、检票地点:景区内长城检票口二维码检票;长城心愿牌 1 块/明信片2选1在长城上面索道站便利店二维码检票;长城小食:索道站出口刷二维码领取
3、时间:策马奔腾·舞狮迎新时间暂定2026年 2月17日6:30~9:00,具体表演时间需随当日日出时间而定,届时由旅行顾问根据具体时间通知;
4、长城活动场地最高容纳 200 人,故长城舞龙·迎新会活动需提前与旅行顾问进行预约,旅行顾问需做好每场活动人数统计;
5、下列人群不建议购买索道票、夜游长城门票:
1).孕妇及无人照看的幼儿
2).患有高血压、心脏病、冠心病、癫痫者、精神病患者、酗酒者等
6、门票当日一次进出有效,刷码注销,不能重复使用。
7、如游览当天无法打开二维码,请联系现场工作人员或者拨打010-81009999进行协助解决。
8、退改规则:如需退票,请在门票未使用的情况下于游玩日期当天24点前发起退票申请,逾期不接受退票。
9、请广大游客朋友认真阅读《北京密云·古北水镇(司马台长城)国际旅游度假区游览须知》,遵守相关的法律法规,有序游览。(PC端查看 手机端查看)
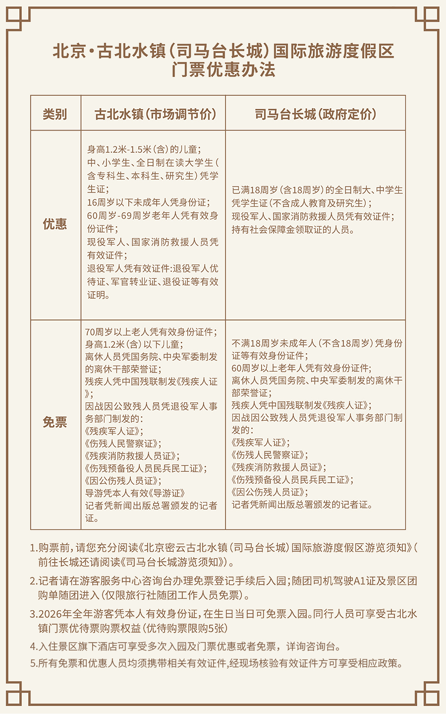
10、【门票优惠政策】

游客评价 {{commentTotal}} 条评论
-
-
{{item.user.nickName}}
- {{item.createTime}}
{{item.content}}
古北水镇旅游官方回复
{{item.reply}}
-
-
-
-
-
-
-
私汤谧境·御舍/十三妹(三人)¥1999 起
住宿1间1晚+古北水镇门票3张+御舍寿喜锅3人餐 1 次+入住专享*客房精美下午茶+每日DIY体验课程+迷你吧畅饮(首次)+早餐2份+私享汤泉体验+入住期间无限次摆渡车乘坐
-
私汤谧境·御舍(四/六人)¥3568 起
住宿1间1晚+古北水镇门票4/6张+特色铁板烧4/6人餐 1 次+入住专享*客房精美下午茶+每日DIY体验课程+迷你吧畅饮(首次)+早餐4/6份+私享汤泉体验+入住期间无限次摆渡车乘坐
-
-
-